Anatel cria superintendência para responder a demandas dos consumidores

A Agência Nacional de Telecomunicações (Anatel) anunciou nesta semana alterações em seu desenho organizacional a fim de possibilitar atendimento mais ágil às demandas dos consumidores. Com a reestruturação, foi extinta a Assessoria de Relações com o Usuário e, em seu lugar, instituída a Superintendência de Relações com os Consumidores (SRC), no mesmo nível hierárquico das demais superintendências que compunham o organograma da Agência.
10/05/2013 19h50

Anatel cria superintendência para responder a demandas dos consumidores

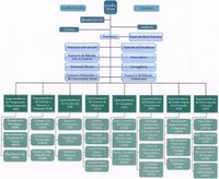
Novo organograma da Anatel

De acordo com a Anatel, os assuntos relacionados ao consumidor passam agora a estar nivelados, por exemplo, às instâncias responsáveis pela Regulação, Fiscalização ou Obrigações das empresas de telecomunicações (veja organograma). O objetivo, além de integrar a SRC às outras superintendências, é demostrar a importância das relações com os consumidores na atual pauta de prioridades da Agência.

Para o usuário dos serviços de telefonia não haverá mudanças no encaminhamento de reclamações ou denúncias. Os atuais canais de relacionamento – o telefone 1331 (ou 1332 para deficientes auditivos), o atendimento pela internet (https://www.anatel.gov.br) ou pessoalmente, nas superintendências e escritórios da Anatel nas unidades da Federação – ficam mantidos. A melhoria no tratamento será, de acordo com a autarquia, consequência de uma tramitação de processos mais ágil e menos centralizada.